ePaper

Für Microcontroller und sonstige "echte" Technik-Themen, die sonst nichts mit ft zu tun haben
Everything technical that has nothing to do with ft
Forumsregeln
Bitte beachte die Forumsregeln!
Antworten
juh
Beiträge: 1138
Registriert: 23 Jan 2012, 13:48

ePaper

Beitrag von juh » 12 Apr 2026, 19:22

Hallo zusammen,

hat wenig mit ft zu tun, daher mal hier: ich wollte mal ein ePaper ausprobieren und was macht man dann damit? ft-kompatibel natürlich.


20260412_175918a.jpg
20260412_175918a.jpg (72.97 KiB) 68 mal betrachtet
20260412_183948a.jpg
20260412_183948a.jpg (82.61 KiB) 68 mal betrachtet
20260412_180130a.jpg
20260412_180130a.jpg (86.39 KiB) 68 mal betrachtet
20260412_180029a.jpg
20260412_180029a.jpg (99.77 KiB) 68 mal betrachtet

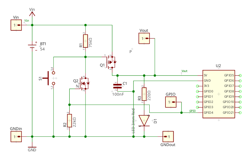
Da es mir etwas witzlos schien, ein ePaper, dessen Sinn ja gerade darin besteht, dass der Inhalt persistent ist aber trotzdem veränderbar sein soll, kabelgebunden zu realisieren, habe ich mir einen batteriebetriebenen Aufbau mit Webportal per ESP32-S2 überlegt. Das mini-Display des ESP32-Moduls wird genutzt, um die IP anzuzeigen, an der das Webinterface zu finden ist. Dazu kommen noch ein BMS für den Akku und ein kleines self-latching Board zum anschalten.

Die Software liegt hier, inzwischen habe ich noch einen auto-shutdown integriert. Das Interface seht ihr auf der github-Seite, es war letztes Jahr mein glaube ich mein erstes Projekt mit KI-Unterstützung, es erlaubt verschiedene Möglichkeiten, den content zu ändern, QR-codes, Bilderupload und ein kleines Malprogramm.



20260412_172327a.jpg
20260412_172327a.jpg (181.14 KiB) 68 mal betrachtet
20260412_172358a.jpg
20260412_172358a.jpg (153.11 KiB) 68 mal betrachtet
schematic.png
schematic.png (55.23 KiB) 68 mal betrachtet
PCB_rendered.png
PCB_rendered.png (48.29 KiB) 68 mal betrachtet


vg
Jan

atzensepp
Beiträge: 1173
Registriert: 10 Jul 2012, 21:40
Wohnort: Uttenreuth

Re: ePaper

Beitrag von atzensepp » 12 Apr 2026, 20:25

Hallo Jan,

das ist ein netter Baustein! Da werden sich doch sicher die Leute aus Waldachtal mal melden.

Mit dem esp32 hatte ich vor Zeiten was probiert. Der Entwicklungszyklus war mir allerdings irgendwie zu langsam.
Das Mini-Display auf der Rückseite dient nur dazu, die IP-Adresse anzuzeigen? Könnte man die nicht per Knopfdruck auf dem e-Paper anzeigen lassen oder ist die SW dazu komplizierter als der Einbau eines kleinen OLED-Displays?

Zwei Fragen zum Gehäuse habe ich noch:
- womit wird das Gehäuse verschlossen? Das sind doch keine Nylon-Schrauben
- warum lässt Du die Platine herausschauen?

Viele Grüße
Florian

PS: passend dazu bietet Pollin diese Akkus gerade als Restposten an

juh
Beiträge: 1138
Registriert: 23 Jan 2012, 13:48

Re: ePaper

Beitrag von juh » 12 Apr 2026, 22:20

atzensepp hat geschrieben:
12 Apr 2026, 20:25
Hallo Jan,

das ist ein netter Baustein! Da werden sich doch sicher die Leute aus Waldachtal mal melden.

Mit dem esp32 hatte ich vor Zeiten was probiert. Der Entwicklungszyklus war mir allerdings irgendwie zu langsam.
Das Mini-Display auf der Rückseite dient nur dazu, die IP-Adresse anzuzeigen? Könnte man die nicht per Knopfdruck auf dem e-Paper anzeigen lassen oder ist die SW dazu komplizierter als der Einbau eines kleinen OLED-Displays?

Zwei Fragen zum Gehäuse habe ich noch:
- womit wird das Gehäuse verschlossen? Das sind doch keine Nylon-Schrauben
- warum lässt Du die Platine herausschauen?

Viele Grüße
Florian

PS: passend dazu bietet Pollin diese Akkus gerade als Restposten an
Hallo Florian,

die sollen sich gerne melden. :D Ich muss aber gestehen, dass ich selbst etwas ratlos bin, wo in Modellen es wirklich sinnvoll wäre. Für statischen Inhalt reicht auch ein Ausdruck auf Karton, für dynamischen ist die Technologie eigentlich zu träge und eingeschränkt. Klassische Arduino Projekte sind Wetterstationen, die nur 1x pro Stunde aktualisiert werden oder so was. Mir ist für ft noch nichts wirklich eingefallen für ePaper, von daher war das hier eigentlich nur von dem Wunsch getrieben *irgendwas* schickes mit dem Modul anzufangen und die drahtlos updatebar Idee hat mich gereizt. Eher ein Gimmick also.

IP: Prinzipiell schon, aber das flashen (wörtlich) eines neuen Bilds braucht einige Sekunden, weswegen das mit dem OLED für mich Sinn gemacht hat, diese Module kosten eh fast nicht mehr als ein normales Mini ESP32 board. Außerdem würde dann das Bild schon beim versehentlichen anschalten gelöscht werden. Hier sieht man das flashen, das blinken ist kein Fehler, sondern dient sozusagen dem Einbrennen des neuen Bilds. Dabei werden ja unterschiedlich geladene Farb-Pigmente in ihren Pixel-kapseln bewegt, ich glaube dieses Wiederholen soll sicherstellen, dass auch alle korrekt ihren neuen Platz gefunden haben. Bei meinem Dreifarbenmodell passiert das gleich zwei mal, erst schwarz, dann rot.

Gehäuse: Doch, das sind Nylon-Schrauben mit gekapptem Kopf, geschlitzt und von hinten eingeschraubt. Ich wollte eine plane Oberfläche. Eigentlich hätte ich sie gerne kaschiert, aber dann hätten sie nicht mehr verlässlich gegriffen. Die Platine schaut raus, weil sie exakt 30mm hat, ich im Raster bleiben wollte und es hasse, das Gehäuse 50% größer zu machen, wenn es nicht sein muss. Natürlich auch nicht schön, aber ich hab's eben gerne kompakt.

Der Akku ist übrigens, dem gleichen Grund geschuldet, eigentlich unterdeminsioniert mit 110mAh. Rechnerisch sollte das für mind. 10 updates reichen, faktisch schafft er das nicht, da das ePaper offenbar schon früher nicht mehr ausreichend gespeist wird für das flashen. Wo hast du bei Pollin denn da was gesehen, ich konnte spontan nichts finden?

vg
Jan

Antworten