Seite 1 von 1
Erfahrungen mit 9V Li-Ion Akkus?
Verfasst: 08 Dez 2019, 11:21
von juh
Ich habe blöderweise erst vor Kurzem gemerkt, dass es 9V Akkus seit einiger Zeit auch mit Li-Ionen Zellen gibt, z.B.
hier. Dadurch ergibt sich ja nicht nur eine höhere Energiedichte, auch die geringere Zellenzahl (2 statt 6-8 bei NiMh) bringt Vorteile. Hat jemand mit diesen schon Erfahrungen im ft-Einsatz? Wie ladet Ihr die? Wie sind die Erfahrungen?
lg
Jan
PS: Ich meine nicht die Blocks mit integrierter Ladelektronik, die Till
vor einiger Zeit schon mal thematisiert hat.
Re: Erfahrungen mit 9V Li-Ion Akkus?
Verfasst: 08 Dez 2019, 11:34
von The Rob
Ich gehe davon aus, dass es sich hier auch um Akkus mit integrierter (Lade)elektronik handelt. Wenn die nur die zwei Kontakte haben und wie ein normaler Block geladen werden, dann muss irgendwas drin sein. Je nachdem wie viele Zellen in Reihe da drin sind muss ja eh die Ausgangsspannung gewandelt werden. Wenn mehrere in Reihe, müssen die definitiv bei der Ladung balanciert werden.
Erfahrungen: Berichte mal
Edit: Ladeschlussspannung von 8,4V deutet auf 2S ohne Wandler hin, hoffentlich mit internem Balancer. Es werden keine Angaben zum Entladestrom gemacht, aber die Beschreibung "optimal für Geräte wie Rauchmelder" deutet auf geringe Treiberfähigkeit.
Re: Erfahrungen mit 9V Li-Ion Akkus?
Verfasst: 08 Dez 2019, 11:55
von juh
The Rob hat geschrieben: ↑08 Dez 2019, 11:34
Edit: Ladeschlussspannung von 8,4V deutet auf 2S ohne Wandler hin
Ja, davon gehe ich auch aus. Die 9V sind nur nominell. Schutzschaltung ist klar, die steckt ja teils (immer?) auch schon in den einfachen Zellen. Balancer? Keine Ahnung, wäre mal interessant.
Vom Einsatz in Rauchmeldern wird übrigens oft abgeraten. Denn die Schutzschaltung dreht unvermittelt den Saft ab. Wenn die Spannung dann noch über der Warnschwelle des Rauchmelders liegt, stellt der im dümmsten Fall ohne Warnung den Betrieb ein.
lgj
Re: Erfahrungen mit 9V Li-Ion Akkus?
Verfasst: 08 Dez 2019, 12:52
von NBGer
juh hat geschrieben: ↑08 Dez 2019, 11:55
The Rob hat geschrieben: ↑08 Dez 2019, 11:34
Edit: Ladeschlussspannung von 8,4V deutet auf 2S ohne Wandler hin
Ja, davon gehe ich auch aus. Die 9V sind nur nominell. Schutzschaltung ist klar, die steckt ja teils (immer?) auch schon in den einfachen Zellen. Balancer? Keine Ahnung, wäre mal interessant.
Vom Einsatz in Rauchmeldern wird übrigens oft abgeraten. Denn die Schutzschaltung dreht unvermittelt den Saft ab. Wenn die Spannung dann noch über der Warnschwelle des Rauchmelders liegt, stellt der im dümmsten Fall ohne Warnung den Betrieb ein.
lgj
Hallo,
ich hatte ja kürzlich auch schon mal nen Thread wegen LiFePo, LiPos, usw. aufgemacht.
Irgendwie geht jeder davon aus, dass die Zellen alle schon eine integrierte Schutzschaltung haben.
Das stimmt so NICHT!
Ich war extra deswegen in der lokalen Conrad-Filiale in der Modellbau-Abteilung und hab mich beraten lassen.
Die Aussage war, von den Modellbauakkus hat keiner eine integrierte Elektronik! Ein Tiefentlade-Schutz/Unterspannungsschutz wäre höchsten im Fahrtregler integriert. Ob das bei anderen Akkus auch so ist, kann ich natürlich nicht sagen.
Bei diesen 9V-Blocks ist dies reines Rätselraten! Es wird in der Beschreibung zwar von Schutzfunktionen gesprochen; ich glaube aber, dass ist alles nur im speziellen Ladegerät. Ich wäre skeptisch, ob der 9V-Block selbst eine Überwachung hat.
Da der 9V Block keinen Balancer-Anschluss hat, müsste alles innerhalb des Blocks verbaut sein, um die einzelnen Zellen zu überwachen (sind ja wohl 2). Ich glaube nicht, dass da neben den Zellen selbst genügend Platz drin ist.
Re: Erfahrungen mit 9V Li-Ion Akkus?
Verfasst: 08 Dez 2019, 15:06
von The Rob
Schutzschaltung direkt in den Zellen ist in der Tat recht selten, in den meisten Fällen bringt das halt nichts. Das gibt es eigentlich nur in z.B. den 18650ern, die ohne Lötfahne als entnehmbare Tauschakkus z.B. in Taschenlampen verwendet werden (und bei vergleichbaren Sachen). Überall, wo man Zellen fest verbaut, kommt die Schutzelektronik von außen.
Und die muss bei mehr als einer Zelle eben noch einen Balancer enthalten, sonst gibt es schlimmstenfalls Bratakkus zu Weihnachten.
Um zu schauen, ob da überhaupt was drin ist, müsste man mal eine Zelle knacken. Wenn dann Elektronik gefunden wird, kann man vielleicht über die ICs rausfinden, was die machen. Ich übernehme die Kosten für den aufgemachten Block, wenn du dir den Satz holst.

Re: Erfahrungen mit 9V Li-Ion Akkus?
Verfasst: 08 Dez 2019, 15:52
von Karl
"Bratakkus"..., das Rezept bitte.
Modellbauer, nicht die von Fischertechnik, arbeiten meist mit viel höheren Strömen als wir hier. Deshalb ist es mit der
Absicherungselektronik etwas schwierig.
Habe selbst seit einigen Jahren so einen Modellbau 3S-Li-Io-Akku mit 11,1 V. Mittlerweile schon längere Zeit nicht mehr genutzt.
Ehrlich gesagt, war es leid immer den Akku zum Laden in einer Blechkiste mit Sand draußen hinzustellen samt
Ladergerät mit Balancer. Gut, hätte den Blechnapf auch in der Wohnung stellen können aber ein eventueller
"Brandduft" ist mir nicht genehm zumal die Rauchmelder dann einen Höllenlärm machen würden. Ob dann
Ladezustand "Voll" bleibt dahin gestellt.
Fahre mittlerweile mit den Eneloop-Akkus und 9,6V -Modellbau-NiMh-Akkus ganz gut, aufgeteilt in 4,8V - Blöcke.
So kann ich für die Fernsteuerung-Sender und Fischertechnik zwei Blöcke in Reihe schalten, für Fernsteuer-Empfänger
und evtl. TTL-Experimente (5V) einen Block allein nutzen. Benötige ich noch höhere Spannungen,dann halt einen oder zwei
Blöcke mehr in Reihe bzw. Netzgerät.
Ansonsten:
11,1 Volt mit Sicherung und Schaltregler auf 9 V bei für Fischertechnik benötigten Strömen herunter zu biegen wäre kein Problem,
auch eine Abschaltung bei weniger als 8V bei 3S-Zellen.
Laden dann mit Ladegerät und darin eingebautem Balancer. für die Balancer-Anschlüsse am Li-Io-Akku.
Soweit ich informiert bin dürfen Akku-Blöcke aus Li-Io-Akkus für Konsumschrott ohen Schutzschaltungen nicht vertrieben
werden.
Sonst noch einige interessante Links, letzterer mit viel Grafik:
https://www.elektronik-kompendium.de/si ... 810281.htm
https://www.dke.de/resource/blob/933404 ... n-data.pdf
https://www.hs-rm.de/fileadmin/persons/ ... ologie.pdf
Re: Erfahrungen mit 9V Li-Ion Akkus?
Verfasst: 08 Dez 2019, 16:25
von juh
Hintergrund meiner Frage ist, dass ich eine schlanke Stromversorgung für kleine mobile Modelle will. Natürlich ist das 9V Gehäuse da die passende Wahl. Nur: Einerseits will ich nicht ständig Primärzellen entsorgen, andererseits sind die konventionellen 9V NiMh Akkus wegen der vielen seriellen Zellen von Haus aus eine bescheidene Lösung. Ständig leer und sobald eine der Zellen schlapp macht ist der ganze Akku hin.
Daher habe ich gerade eine Lösung mit zwei 14500er Li-Ionen Zellen, einem Protection board und Balancer-Anschluss in Arbeit, mit dem gleichen Formfaktor wie das 9V-Gehäuse. Just als das Projekt praktisch fertig wird, realisiere ich, dass es auch 9V Li-Ionen Akkus gibt, die im Prinzip (vermutlich) genau das gleiche bieten...
Naja, wenn es hier keine Erfahrungen aus erster Hand gibt werde ich erst mal mit der Lösung weitermachen. In den ersten Tests bewährt sich die Kombi eigentlich recht gut für meine Zwecke.
lg
Jan
Re: Erfahrungen mit 9V Li-Ion Akkus?
Verfasst: 08 Dez 2019, 16:37
von Karl
Hallo Jan,
meinst Du diese Art 9V-Blocks - Beispiellink ?
Gibt es eigentlich schon länger.
https://www.amazon.de/St%C3%BCck-650mAh ... th=1&psc=1
Wäre interessant zu erfahren ob darin auch eine Schutzschaltung ist ?
Sollte nach den Vorschriften eine drin sein.
Re: Erfahrungen mit 9V Li-Ion Akkus?
Verfasst: 08 Dez 2019, 16:45
von juh
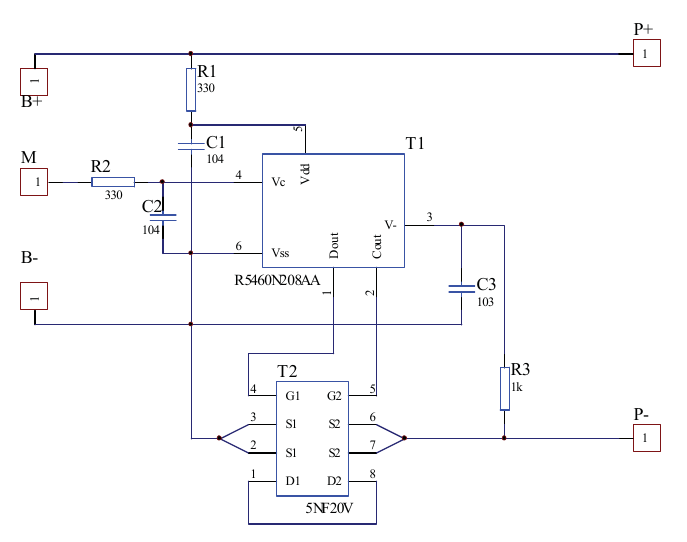
So, ich bin der Frage nach der internen Schutzelektronik noch mal nachgegangen. Für
diesen 9V Akku von Conrad mit der Bezeichnung "Conrad energy 6LR61 9 V Block-Akku Li-Ion 500 mAh 7.4 V" findet man (neben wieder einmal sehr lustigem Chinenglisch) im Datenblatt dieses Schaltbild:

- Conrad 9V Li-Ion akku.png (26.25 KiB) 11278 mal betrachtet
Die verbauten Komponenten sind
R5460N208AA "Battery Management 2-Cell Li-ion Battery Protection IC" und 5NF20V "Mosfet-Array 2 N-Kanal (zweifach) 20V 5A 1,5W Oberflächenmontage 8-TSSOP". Der Akku hat also Schutzschaltung und integrierten Balancer und ich nehme an, dass er damit keine Ausnahme ist. Und so viel Platz nehmen diese Komponenten ja auch wieder nicht ein.
lg
Jan
@Karl: Ja, wie schon im Startbeitrag geschrieben. Keine Ahnung, warum ich die vorher nicht auf dem Schirm hatte. Der Aufwand für eins meiner bisher schönsten Projekte war also vermutlich ziemlich überflüssig...

Re: Erfahrungen mit 9V Li-Ion Akkus?
Verfasst: 08 Dez 2019, 17:19
von Karl
(+) als Bezugspotential gabs hier noch zu PNP-Zeiten, bis ungefähr vor über 55 Jahren.
Eigentlich egal, aber bei bestimmten Verschaltungen .....

Re: Erfahrungen mit 9V Li-Ion Akkus?
Verfasst: 08 Dez 2019, 17:20
von NBGer
juh hat geschrieben: ↑08 Dez 2019, 16:45
So, ich bin der Frage nach der internen Schutzelektronik noch mal nachgegangen. Für
diesen 9V Akku von Conrad mit der Bezeichnung "Conrad energy 6LR61 9 V Block-Akku Li-Ion 500 mAh 7.4 V" findet man (neben wieder einmal sehr lustigem Chinenglisch) im Datenblatt dieses Schaltbild:
Conrad 9V Li-Ion akku.png
Endlich mal was konkretes! Gut, dass Du sowas mal gefunden hast! Sonst ist es echt immer eine Rätsel-Raterei!
Re: Erfahrungen mit 9V Li-Ion Akkus?
Verfasst: 08 Dez 2019, 17:26
von Karl
Also habe ich seinerzeit richtig gelesen daß die Li-Ionen-Akkusätze und viele andere Lithium-Produkte,
speziell für den Konsumbereich, eine Schutzschaltung drin haben müssen. Sonst dürfen diese hier nicht vertrieben werden.
Re: Erfahrungen mit 9V Li-Ion Akkus?
Verfasst: 08 Dez 2019, 17:28
von NBGer
juh hat geschrieben: ↑08 Dez 2019, 16:25
Hintergrund meiner Frage ist, dass ich eine schlanke Stromversorgung für kleine mobile Modelle will. Natürlich ist das 9V Gehäuse da die passende Wahl. Nur: Einerseits will ich nicht ständig Primärzellen entsorgen, andererseits sind die konventionellen 9V NiMh Akkus wegen der vielen seriellen Zellen von Haus aus eine bescheidene Lösung. Ständig leer und sobald eine der Zellen schlapp macht ist der ganze Akku hin.
Daher habe ich gerade eine Lösung mit zwei 14500er Li-Ionen Zellen, einem Protection board und Balancer-Anschluss in Arbeit, mit dem gleichen Formfaktor wie das 9V-Gehäuse. Just als das Projekt praktisch fertig wird, realisiere ich, dass es auch 9V Li-Ionen Akkus gibt, die im Prinzip (vermutlich) genau das gleiche bieten...
lg
Jan
so etwas ähnliches wollte ich mir auch basteln; allerdings etwas größer:
also LiPo 3S mit 11.1 V. Dann ein BMS (Protection Board) dahinter. Hinter dem BMS zum Einen direkt auf die Motoren bzw. auf einen Motorcontroller (Shield). Zum anderen auf ein Step-Down-Modul, um die Logik zu versorgen (in meinem Fall ein Arduino mit 7,5V)
Mit der Größe des Lipo selbst lege ich mich dann nicht fest. Abhängig vom Platz und Strombedarf kann ich dann variabel sein
Das ganze passt dann natürlich nicht in ein ft Batteriegehäuse!

Re: Erfahrungen mit 9V Li-Ion Akkus?
Verfasst: 08 Dez 2019, 22:52
von juh
NBGer hat geschrieben: ↑08 Dez 2019, 17:28
also LiPo 3S mit 11.1 V. Dann ein BMS (Protection Board) dahinter. Hinter dem BMS zum Einen direkt auf die Motoren bzw. auf einen Motorcontroller (Shield). Zum anderen auf ein Step-Down-Modul, um die Logik zu versorgen (in meinem Fall ein Arduino mit 7,5V)
Mit der Größe des Lipo selbst lege ich mich dann nicht fest. Abhängig vom Platz und Strombedarf kann ich dann variabel sein
Das ganze passt dann natürlich nicht in ein ft Batteriegehäuse!
Naja, kommt darauf an, ich habe hier kleine LiPos für Drohnen, da würden schon drei in ein ft-9V Gehäuse passen und die Elektronik würde auch noch rein gehen...
Aber dann sind wir von den Überlegungen her auf ähnlichen Pfaden unterwegs. Berichte doch in jedem Fall mal, falls Du Dich da dran machst. Ich überlege für größere Projekte drei 18650er mit
diesem protection board zusammenzupacken, das müsste gerade so in ein 30x45x75er ft-Gehäuse passen.
Was ich an Deiner skizzierten Idee nur nicht ganz verstehe ist der Step-Down auf 7,5V für den Arduino. Entweder kannst Du die 11,1V doch unverändert einspeisen, da die Arduino Linearregler bis 12V gehen oder Du regelst gleich auf 5V runter und speist den Arduino damit direkt, also an dessen Linearregler vorbei? Ich nehme an, dass zwei Regler hintereinander ineffizienter sind.
lg
Jan
Re: Erfahrungen mit 9V Li-Ion Akkus?
Verfasst: 09 Dez 2019, 08:42
von NBGer
juh hat geschrieben: ↑08 Dez 2019, 22:52
....
Was ich an Deiner skizzierten Idee nur nicht ganz verstehe ist der Step-Down auf 7,5V für den Arduino. Entweder kannst Du die 11,1V doch unverändert einspeisen, da die Arduino Linearregler bis 12V gehen oder Du regelst gleich auf 5V runter und speist den Arduino damit direkt, also an dessen Linearregler vorbei? Ich nehme an, dass zwei Regler hintereinander ineffizienter sind.
ja, da bin ich auch nicht ganz sicher mit dem Thema.
Meine Überlegung dazu ist folgende:
1.Wenn ich direkt die 5V-Logikspannung einspeise, dann muß mein Step-Down-Regler ziemlich genau sein. Weil bei den 5V Logikspannung ist relativ wenig Toleranz.
2. Wenn ich direkt die 5V einspeise, dann darf ich mich nicht mehr mit USB verbinden. Dann muß ich bei Programmdownload immer aufpassen; Tracing über USB im laufenden Betrieb ist dann nicht möglich
3. Wenn ich VIN größer 7 Volt einspeise, versorgt sich der Arduino über VIN, und nicht mehr über USB; dadurch kein Konflikt mit USB. Ich kann also die Lipos angeschlossen lassen und trotzdem über USB arbeiten.
4. wenn ich keinen Step-Down-Regler verwende, funktioniert es zwar, allerdings verbrät der Arduino angeblich alles in Wärme, was über 5V liegt. Von daher müsste ein Step-Down-Regler mit gutem Wirkungsgrad effektiver sein
5. Der Regler im Ardunio arbeitet wohl vernünftig erst ab 7V, irgendwo über 7V ist eben auch die Grenze, wo die USB-Versorgung abgeschaltet wird.
Ich könnte wahrscheinlich irgendwo auch Leiterbahnen auf dem Arduino trennen, damit USB-5V und interne 5V getrennt sind. dann brauche ich aber immer eine externe Versorgung.
diese Regler habe ich mir schon mal besorgt:
https://www.amazon.de/gp/product/B07YWL ... UTF8&psc=1
ich habe vor, einen auf die freie Prototypen-Fläche des Motorshields V2 zu löten; dann benötige ich keinen Extra Platz, eine Klemme für die externe Spannungsversorgung des Shields ist ja schon vorhanden. Die Ausgangsspannung des Reglers lässt sich einstellen; vielleicht sehe ich ja noch einen Jumper vor, um entweder VIN (mit 7.5V) oder direkt V+ (mit 5V) zu versorgen
beim BMS war ich noch nicht aktiv!
Re: Erfahrungen mit 9V Li-Ion Akkus?
Verfasst: 10 Dez 2019, 04:17
von The Rob
juh hat geschrieben: ↑08 Dez 2019, 16:25
Daher habe ich gerade eine Lösung mit zwei 14500er Li-Ionen Zellen, einem Protection board und Balancer-Anschluss in Arbeit, mit dem gleichen Formfaktor wie das 9V-Gehäuse. Just als das Projekt praktisch fertig wird, realisiere ich, dass es auch 9V Li-Ionen Akkus gibt, die im Prinzip (vermutlich) genau das gleiche bieten...
Sowas hier?

- 20191210_041125 (ftc-forum).jpg (118.65 KiB) 11085 mal betrachtet
Okay, falsche Größe, ich gebs ja zu
Lässt sich an allen ft-Komponenten die ich habe verwenden, ohne dass es mit den >12V Probleme gibt. Ich lade mit meinem Ladegerät bis 4,1V, also 12,3V wenn der Akku voll ist.
Bei jeweils 3V schaltet das Schutzmodul die Zelle ab, also spätestens bei 9V ist Schluss.
Re: Erfahrungen mit 9V Li-Ion Akkus?
Verfasst: 10 Dez 2019, 08:45
von NBGer
The Rob hat geschrieben: ↑10 Dez 2019, 04:17
Okay, falsche Größe, ich gebs ja zu
Lässt sich an allen ft-Komponenten die ich habe verwenden, ohne dass es mit den >12V Probleme gibt. Ich lade mit meinem Ladegerät bis 4,1V, also 12,3V wenn der Akku voll ist.
Bei jeweils 3V schaltet das Schutzmodul die Zelle ab, also spätestens bei 9V ist Schluss.
ja genau! damit haben sich schon mehrere Leute beschäftigt!
Eine Frage zu Deiner Lösung...
Gibt es bei Dir neben der Akkuschutzfunktion auch ein Step-Down-Modul, um ft gerechte 9V abzugeben oder gibst Du direkt die ca. 12V weiter? Falls dem so wäre, hält das z.B. dir IR-Remote-Control aus?
Re: Erfahrungen mit 9V Li-Ion Akkus?
Verfasst: 10 Dez 2019, 08:54
von The Rob
Ich arbeite direkt mit den 12,3...9V. Ich las mal etwas davon, dass es Leute gibt die ihre Modelle mit großen Autobatterien versorgen, außerdem las ich an anderer Stelle, dass die ft-Sachen prinzipiell bis ca. 16V zerstörungsfrei abgesichert sind.
Ich habe dann alles getestet, was ich so habe, IR Control (90er und aktuell), BT-Control, TXT, Motoren, LEDs.
Nirgends unmittelbare Probleme. Den höheren Verschleiss bei den Minimotoren nehme ich in Kauf. Die Powermotoren sind eh bis 15V freigegeben. Bei XM weiss ich das nicht, aber auch keine Probleme.
Aus der BT-Control kommt aber eh die gleiche abgeriegelte Spannung wie aus einem vollen NiMH, so mein Eindruck. (Anderer BT-Racer mit Originalakku war nicht langsamer als meiner).
Re: Erfahrungen mit 9V Li-Ion Akkus?
Verfasst: 10 Dez 2019, 11:24
von NBGer
The Rob hat geschrieben: ↑10 Dez 2019, 08:54
... dass die ft-Sachen prinzipiell bis ca. 16V zerstörungsfrei abgesichert sind.....
...IR Control (90er und aktuell)...
ich habe ja kaum Original ft-Elektronik, aber bei der Remote-Control habe ich mich nie getraut, mal ne höhere Spannung anzulegen. Bekommen dann auch die an die IR-Control angeschlossenen Motoren etwas mehr "Saft" ?
The Rob hat geschrieben: ↑10 Dez 2019, 08:54
...Die Powermotoren sind eh bis 15V freigegeben....
ja, die betreibe ich auch gerne mit 12V (über Arduino Motor-Shield). Die Powermotoren haben dann auch deutlich mehr Kraft, was sich bei meinen großen Modellen extrem auswirkt.
Da ist dann der Unterschied
9V: Modell funktioniert nicht
zu
12V: funktioniert flüssig, ohne an der Grenze zu sein
Re: Erfahrungen mit 9V Li-Ion Akkus?
Verfasst: 10 Dez 2019, 13:16
von juh
The Rob hat geschrieben: ↑10 Dez 2019, 04:17
Sowas hier?
20191210_041125 (ftc-forum).jpg
Okay, falsche Größe, ich gebs ja zu
Lässt sich an allen ft-Komponenten die ich habe verwenden, ohne dass es mit den >12V Probleme gibt. Ich lade mit meinem Ladegerät bis 4,1V, also 12,3V wenn der Akku voll ist.
Bei jeweils 3V schaltet das Schutzmodul die Zelle ab, also spätestens bei 9V ist Schluss.
Im Prinzip ja.

So eine ähnliche "Heißkleber"-Lösung mit 18650ern hatte ich hier ja
auch schon mal vorgestellt. Sind nur 2 Zellen, daher auch mit (einstellbarem) Step-Up-Wandler. Diesmal soll es halt kein Unikat, sondern ein möglichst serientaugliches 3D-gedrucktes Gehäuse sein, aus Effizienzgründen ohne Wandler, denn auch 6-8 V reichen für die von mir intendierten Anwendungen.

- preview.png (31.08 KiB) 11004 mal betrachtet
Wird wahrscheinlich am WE fertig.
lg
Jan